Skip to content
CLAIRVO MEDTECH
菜单
产品中心
整机
眼科OCT
皮肤OCT
工业OCT
焊接OCT
配件
超连续光谱
OCT光谱仪系列
偏振控制器
电动参考臂
OCT扫描头
OCT平衡探测器
MZI干涉仪
OCT熔接光纤干涉仪
光谱学
拉曼光谱仪
OCT技术原理
扫频OCT系统配置表
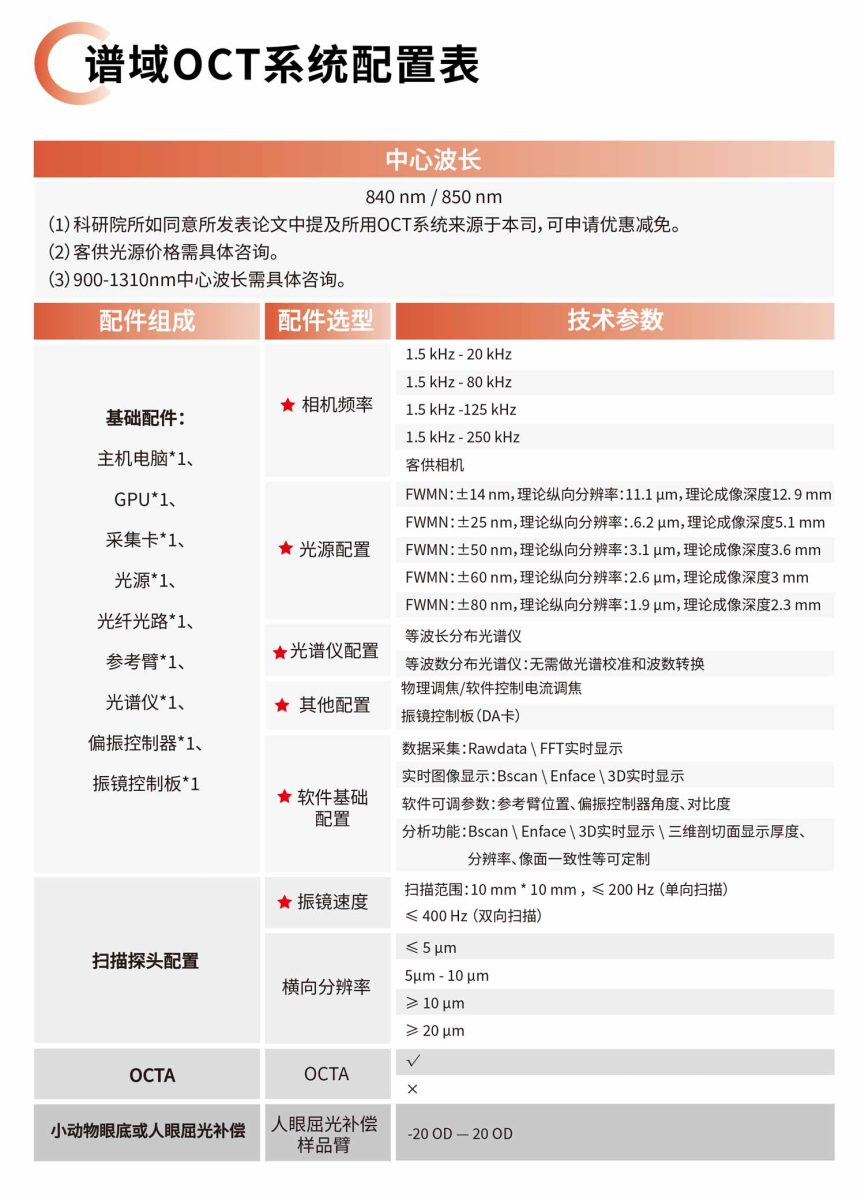
谱域OCT系统配置表
新闻资讯
关于我们
联系我们
中文 (中国)
中文 (中国)
English
谱域OCT系统配置表
如果你想咨询相关内容,
请点击下方按钮“联系我们”
联系我们
×
×
产品入口: 产品添加到购物车